Robbin Bastiaansen

General

Robbin Bastiaansen

Mathematical Instutute
Utrecht University
P.O. Box 80.010
3508 TA Utrecht
The Netherlands

Visiting Adress:
Hans Freudenthalbuilding
Budapestlaan 6
3584 CD Utrecht

r.bastiaansen@uu.nl
Utrecht University page
Team page

Institute for Marine & Atmospheric Research Utrecht (IMAU)
Utrecht University
P.O. Box 80005
3508 TA Utrecht
The Netherlands

Visiting Adress:
Buys Ballot Building
Princetonplein 5
3584 CC Utrecht
The Netherlands

Research Interests

Tipping Points, Pattern Formation, Asymptotic Analysis, Response Theory, Climate Sensitivity, Climate Dynamics, Dynamical Systems, Mathematical Modelling, Bifurcation Theory, Differential Equations, Climate Change, Nonlinear Dynamics, Singular Perturbation Theory, Matched Asymptotics, Spatial Patterns, Complex Systems, Ecosystem Dynamics, Resilience, Fast-Slow dynamics

Publications

Preprints

Early warning of critical transitions: distinguishing tipping points from Turing destabilizations
Paul A. Sanders, Robbin Bastiaansen (2025)

Abstract
Current early warning signs for tipping points often fail to distinguish between catastrophic shifts and less dramatic state changes, such as spatial pattern formation. This paper introduces a novel method that addresses this limitation by providing more information about the type of bifurcation being approached starting from a spatially homogeneous system state. This method relies on estimates of the dispersion relation from noisy spatio-temporal data, which reveals whether the system is approaching a spatially homogeneous (tipping) or spatially heterogeneous (Turing patterning) bifurcation. Using a modified Klausmeier model, we validate this method on synthetic data, exploring its performance under varying conditions including noise properties and distance to bifurcation. We also determine the data requirements for optimal performance. Our results indicate the promise of a new spatial early warning system built on this method to improve predictions of future transitions in many climate subsystems and ecosystems, which is critical for effective conservation and management in a rapidly changing world.

The role of coupling and timescales for interacting tipping elements
Paul Ritchie, Robbin Bastiaansen , Anna S. von der Heydt, Peter Ashwin (2025)

Abstract
Sudden and abrupt changes can occur in a nonlinear system within many fields of science when such a system crosses a tipping point and rapid changes of the system occur in response to slow changes in an external forcing. These can occur when time-varying inputs cross a bifurcation. If an upstream system loses stability in this way it may cause a downstream system influenced by it to tip, especially if the downstream system evolves on a much faster timescale, in what we call an accelerating cascade of tipping elements. In this paper, we identify the conditions on the coupling and timescales of the systems resulting in various types of tipping (cascade) responses. We also present a prototypical example of a unidirectionally coupled pair of simple tipping elements with hysteresis. This allows us to map out the various types of response as a function of system parameters and to link it to bifurcations of the underlying system that may have multiple timescales.

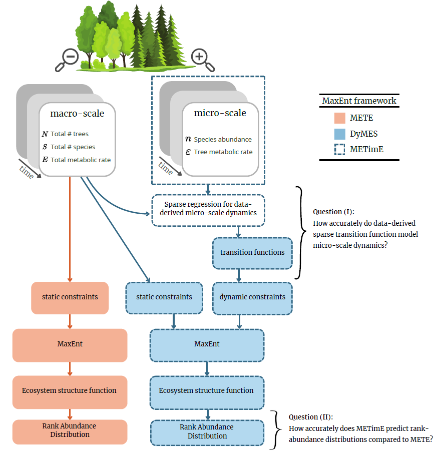
METimE: A Maximum Entropy Framework with Data-Derived Micro-Scale Dynamics
Fleur Slegers, Robbin Bastiaansen, Edwin Pos (2026)

Abstract
The Maximum Entropy Theory of Ecology (METE) derives probability distributions for micro-scale variables, such as species abundances and metabolic rates, solely from macro-scale observables, such as total abundance and species richness. While METE performs well in systems with relatively constant macro-scale observables, its predictive accuracy declines in disturbed or rapidly changing systems. To address evolving macro-scale observables, the theory of Dynamic Maximum Entropy across Entwined Scales (DyMES) was recently introduced. DyMES imposes additional constraints on the micro-scale probability distribution that link macro- and micro-scale dynamics. Macro-scale dynamics are expressed through time derivatives of METE's observables, while micro-scale dynamics are modeled using prescribed mechanistic transition functions. However, these transition functions rely on prior system-specific knowledge, introducing assumptions into the otherwise assumption-free MaxEnt framework. We introduce METimE, a dynamic MaxEnt framework that derives transition functions directly from data via sparse regression on observed micro- and macro-variables. This general approach enables application across diverse systems without reliance on specific mechanistic assumptions. Using time-series data, both simulated and empirical, we derive METimE's transition functions and evaluate their accuracy in predicting changes in species abundances. We then apply these transition functions to MaxEnt inference of species abundance distributions. Our findings show that data-derived transition functions can reliably model micro-scale dynamics when there is enough variance and species behave similarly. However, differences in species behaviors and stochasticity create challenges that require further investigation. Incorporating data-derived transition functions into the METE framework has improved MaxEnt inference of micro-scale probability distributions, with greatest improvements in disturbed systems, indicating that METimE offers a data-derived alternative to METE and DyMES in such systems.

Articles

Enhanced Decadal Variance in Nordic Seas With AMOC Weakening in CESM
Casey R. Patrizio, Henk A. Dijkstra, Anna S. von der Heydt, Robbin Bastiaansen (2026)

Abstract
The subpolar North Atlantic (SPNA) exhibits rapid, decadal-scale cooling events in several climate model projections, but the mechanisms behind this variability, particularly the role of a weakening Atlantic Meridional Overturning Circulation (AMOC), remain uncertain. Here we analyze model output from a quasi-equilibrium hosing experiment using the Community Earth System Model version 1 (CESM1) to assess SPNA variability under a gradually declining AMOC. During a 600-year period preceding an AMOC collapse, the overturning strength weakens by ∼15% and decadal surface temperature variance in the Nordic Seas increases eightfold. Statistical analysis links this enhanced variability to feedbacks between ocean convection, salinity, and sea-ice, which strengthen under cooler background conditions associated with reduced AMOC strength. Our results suggest that even modest AMOC weakening is associated with substantially enhanced SPNA variability, pointing to increased regional climate variability under AMOC decline and to potential early warning indicators of AMOC collapse.

Multi-front dynamics in spatially inhomogeneous Allen-Cahn equations
Robbin Bastiaansen, Arjen Doelman, Tasso Kaper (2026)

Abstract
Recent studies of biological, chemical, and physical pattern-forming systems have started to go beyond the classic `near onset' and `far from equilibrium' theories for homogeneous systems to include the effects of spatial heterogeneities. In this article, we build a conceptual understanding of the impact of spatial heterogeneities on the pattern dynamics of reaction-diffusion models. We consider the simplest setting of an explicit, scalar, bi-stable Allen-Cahn equation driven by a general small-amplitude spatially-heterogeneous term \(\varepsilon F(U,U_x,x)\). In the first part, we perform an analysis of the existence and stability of stationary one-, two- and N-front patterns for general spatial heterogeneity \(F(U,U_x,x)\). In addition, we explicitly determine the N-th order system of ODEs that governs the evolution of the front positions of general N-front patterns to leading order. In the second part, we focus on a particular class of spatial heterogeneities where \(F(U,U_x,x) = H'(x) U_x + H''(x) U\) with H either spatially periodic or localised. For spatially periodic heterogeneities, we show that the fronts of a multi-front pattern will get pinned if the distances between successive fronts are sufficiently large, i.e., the multi-front pattern is attracted to a nearby stable stationary multi-front pattern. For localised heterogeneities, we determine all stationary N-front patterns, and show that these are unstable for N > 1. We find instead slowly evolving trains of N-fronts that collectively travel to \(\pm \infty\), either with slowly decreasing or increasing speeds.

Rethinking tipping points in spatial ecosystems
Swarnendu Banerjee, Mara Baudena, Paul Carter, Robbin Bastiaansen, Arjen Doelman, Max Rietkerk (2025)

Abstract
Tipping point theory has garnered substantial attention over the last decades. It predicts abrupt and often irreversible transitions from one ecosystem state to an alternative state. However, typically, ecosystem models that predict tipping neglect spatial dynamics. Recent studies reveal that incorporating spatial dynamics may enable ecosystems to evade tipping predicted by nonspatial models. Here, we use a dryland and a savanna-forest model to synthesize mechanisms by which spatial processes can alter the theory of tipping. We further propose that the underlying drivers of positive feedback leading to alternative stable states may provide insight into the tipping evasion mechanisms most relevant to a specific ecosystem. For instance, while positive feedbacks may arise in drylands from direct self-facilitation, such as enhancing the uptake of a limiting resource, at the savanna-forest boundary, it may arise from mutual inhibition between two ecosystem components. In the former case, ecosystems can evade tipping by forming self-organized patterns, whereas in the latter, the presence of environmental heterogeneity may be required. Our study highlights that deepening our understanding of how ecological feedbacks connect to tipping evasion mechanisms is crucial to formulate better strategies to increase ecosystem resilience.

Early warning skill, extrapolation and tipping for accelerating cascades
Peter Ashwin, Robbin Bastiaansen , Anna von der Heydt, Paul Ritchie (2025)

Abstract
We investigate how nonlinear behaviour (both of forcing in time and of the system itself) can affect the skill of early warning signals to predict tipping in (directionally) coupled bistable systems when using measures based on critical slowing down due to the breakdown of extrapolation. We quantify the skill of early warnings with a time horizon using a receiver-operator methodology for ensembles where noise realisations and parameters are varied to explore the role of extrapolation and how it can break down. We highlight cases where this can occur in an accelerating cascade of tipping elements, where very slow forcing of a slowly evolving ``upstream'' system forces a more rapidly evolving ``downstream'' system. If the upstream system crosses a tipping point, this can shorten the timescale of valid extrapolation. In particular, ``downstream-within-upstream'' tipping will typically have warnings only on a timescale comparable to the duration of the upstream tipping process, rather than the timescale of the original forcing.

Assessment of Abrupt Shifts in CMIP6 Models using Edge Detection
Sjoerd Terpstra, Swinda K.J. Falkena, Robbin Bastiaansen , Sebastian Bathiany, Henk A. Dijkstra, Anna S. von der Heydt (2025)

Abstract
Research over the past decade has shown that multiple elements of the climate system, such as the Arctic Winter sea ice or the Amazon rainforest, could undergo abrupt shifts, but there are large uncertainties regarding their timing and spatial extent. In this study we investigated when and where abrupt shifts occur in the latest generation of climate models (CMIP6) under a scenario of a 1% annual increase in CO2. We considered 82 ocean, atmosphere, and land variables across 57 models. We used a Canny edge detection method -- adapted for spatiotemporal dimensions -- to detect abrupt shifts occurring on time scales from years to decades. Then, we performed a connected component analysis to quantify the spatial extent of these shifts. The systems analyzed include the North Atlantic subpolar gyre, Tibetan Plateau, land permafrost, Amazon rainforest, Antarctic sea ice, monsoon systems, Arctic summer sea ice, Arctic winter sea ice, and Barents sea ice. With the exception of the monsoons systems, we found abrupt shifts in multiple models per system. We observed a considerable variation across the different CMIP6 models in terms of timing and spatial extent. Higher levels of global warming increased the risk of abrupt shifts in CMIP6 models. Even at a global warming level of 1.5C, six out of ten studied climate subsystems showed abrupt shifts that cover a substantial area in multiple models.

Additional Resources: Zenodo: analysis codes

Approximating the bifurcation diagram of weakly and strongly coupled leading-following systems
Sacha Sinet, Robbin Bastiaansen , Christian Kuhn, Anna S. von der Heydt, Henk. A. Dijkstra (2025)

Abstract
The potential of dynamical systems to undergo bifurcation-induced tipping has received much attention recently in climate and ecology research. In particular, such systems can form an intricate interacting network, creating the possibility of cascading critical transitions in which tipping of one element results in the tipping of another. In this paper, we focus on unidirectionally coupled scalar subsystems in which one component is driven by a polynomial equation. We investigate such interacting systems beyond the so-far used setting of linearly interacting bistable subsystems. In these cases, we show how the bifurcation diagram of the coupled system can be approximated using asymptotic methods, starting from the simpler bifurcation diagram of the decoupled problems. We study the limits in which the coupling is weak or strong, yielding approximations of the equilibrium branches and their stability. Those results are illustrated using conceptual models for the ocean circulation driven by wind and density and for the interacting ocean circulation and Amazon rainforest.

Evaluating Empirical Dynamic Modeling for forecasting: The role of variation among time series replicates
Fleur Slegers, Robbin Bastiaansen, Edwin Pos (2025)

Abstract
Accurate forecasting of ecological systems is essential for effective environmental management but remains challenging. One tool for this purpose is Empirical Dynamic Modeling (EDM). EDM typically requires long time series as input. To overcome data limitations, time series from similar sources (replicates) are often combined. Although EDM with replicates has been evaluated using simulated data, the impact of adding time series remains not fully understood. In this study, we use simulated data from the Lorenz-63 system, a three-species food chain, and a four-species Lotka–Volterra model of competition to evaluate the performance of EDM’s S-Map algorithm across various scenarios, employing three different approaches to generate time series replicates, each with a different type of variation between the replicates: varying initial conditions (Scenario A), sampling distinct sections of the attractor (Scenario B), and varying the system’s parameter controlling chaotic behavior (Scenario C). Our findings demonstrate that EDM performs better with longer time series, but that combining replicates can often compensate for short time series length, in line with expectations from previous results. However, both the type and level of variation among the combined replicates affect forecasting accuracy. Adding replicates in Scenario B consistently improves outcomes. However, in Scenarios A and C (involving different long-term behaviors or transient phases), combining replicates may negate these benefits, particularly for periodic and chaotic systems and large inter-replicate variations. Our results show that not all time series replicates are equally suitable for improving EDM forecasts, highlighting the importance of careful selection and combination of replicates.

Additional Resources: GitHub: python codes

Ecosystem Resilience Monitoring and Early Warning Using Earth Observation Data: Challenges and Outlook
Sebastian Bathiany, Robbin Bastiaansen, Ana Bastos, Lana Blaschke, Jelle Lever, Sina Loriani, Wanda de Keersmaecker, Wouter Dorigo, Milutin Milenković, Cornelius Senf, Taylor Smith, Jan Verbesselt and Niklas Boers (2024)

Abstract
As the Earth system is exposed to large anthropogenic interferences, it becomes ever more important to assess the resilience of natural systems, i.e., their ability to recover from natural and human-induced perturbations. Several, often related, measures of resilience have been proposed and applied to modeled and observed data, often by different scientific communities. Focusing on terrestrial ecosystems as a key component of the Earth system, we review methods that can detect large perturbations (temporary excursions from a reference state as well as abrupt shifts to a new reference state) in spatio-temporal datasets, estimate the recovery rate after such perturbations, or assess resilience changes indirectly from stationary time series via indicators of critical slowing down. We present here a sequence of ideal methodological steps in the field of resilience science, and argue how to obtain a consistent and multi-faceted view on ecosystem or climate resilience from Earth observation (EO) data. While EO data offers unique potential to study ecosystem resilience globally at high spatial and temporal scale, we emphasize some important limitations, which are associated with the theoretical assumptions behind diagnostic methods and with the measurement process and pre-processing steps of EO data. The latter class of limitations include gaps in time series, the disparity of scales, and issues arising from aggregating time series from multiple sensors. Based on this assessment, we formulate specific recommendations to the EO community in order to improve the observational basis for ecosystem resilience research.

Climate tipping point interactions and cascades: A review
Nico Wunderling, Anna von der Heydt, Yevgeny Aksenov, Stephen Barker, Robbin Bastiaansen, Victor Brovkin, Maura Brunetti, Victor Couplet, Thomas Kleinen, Caroline H. Lear, Johannes Lohmann, Rosa Maria Roman-Cuesta, Sacha Sinet, Didier Swingedouw, Ricarda Winkelmann, Pallavi Anand, Jonathan Barichivich, Sebastian Bathiany, Mara Baudena, John T. Bruun, Christiano M. Chiessi, Helen K. Coxall, David Docquier, Jonathan F. Donges, Swinda K. J. Falkena, Ann Kristin Klose, David Obura, Juan Rocha, Stefanie Rynders, Norman Julius Steinert, and Matteo Willeit (2023)

Abstract
Climate tipping elements are large-scale subsystems of the Earth that may transgress critical thresholds (tipping points) under ongoing global warming, with substantial impacts on the biosphere and human societies. Frequently studied examples of such tipping elements include the Greenland Ice Sheet, the Atlantic Meridional Overturning Circulation (AMOC), permafrost, monsoon systems, and the Amazon rainforest. While recent scientific efforts have improved our knowledge about individual tipping elements, the interactions between them are less well understood. Also, the potential of individual tipping events to induce additional tipping elsewhere or stabilize other tipping elements is largely unknown. Here, we map out the current state of the literature on the interactions between climate tipping elements and review the influences between them. To do so, we gathered evidence from model simulations, observations, and conceptual understanding, as well as examples of paleoclimate reconstructions where multi-component or spatially propagating transitions were potentially at play. While uncertainties are large, we find indications that many of the interactions between tipping elements are destabilizing. Therefore, we conclude that tipping elements should not only be studied in isolation, but also more emphasis has to be put on potential interactions. This means that tipping cascades cannot be ruled out on centennial to millennial timescales at global warming levels between 1.5 and 2.0 ∘C or on shorter timescales if global warming surpassed 2.0 ∘C. At these higher levels of global warming, tipping cascades may then include fast tipping elements such as the AMOC or the Amazon rainforest. To address crucial knowledge gaps in tipping element interactions, we propose four strategies combining observation-based approaches, Earth system modeling expertise, computational advances, and expert knowledge.

Climate Response and Sensitivity: Timescales and Late Tipping Points
Robbin Bastiaansen, Peter Ashwin, Anna S. von der Heydt (2023)

Abstract
Climate response metrics are used to quantify the Earth's climate response to anthropogenic changes of atmospheric \COO. Equilibrium Climate Sensitivity (ECS) is one such metric that measures the equilibrium response to \COO\ doubling. However, both in their estimation and their usage, such metrics make assumptions on the linearity of climate response, although it is known that, especially for larger forcing levels, response can be nonlinear. Such nonlinear responses may become visible immediately in response to a larger perturbation, or may only become apparent after a long transient. In this paper, we illustrate some potential problems and caveats when estimating ECS from transient simulations. We highlight ways that very slow timescales may lead to poor estimation of ECS even if there is seemingly good fit to linear response over moderate timescales. Moreover, such slow timescale might lead to late abrupt responses ("late tipping points") associated with a system's nonlinearities. We illustrate these ideas using simulations on a global energy balance model with dynamic albedo. We also discuss the implications for estimating ECS for global climate models, highlighting that it is likely to remain difficult to make definitive statements about the simulation times needed to reach an equilibrium.

Additional Resources: GitHub: MATLAB codes

Fragmented tipping in a spatially heterogeneous world
Robbin Bastiaansen, Henk A. Dijkstra, Anna S. von der Heydt (2022)

Abstract
Many climate subsystems are thought to be susceptible to tipping—and some might be close to a tipping point. The general belief and intuition, based on simple conceptual models of tipping elements, is that tipping leads to reorganization of the full (sub)system. Here, we explore tipping in conceptual, but spatially extended and spatially heterogenous models. These are extensions of conceptual models taken from all sorts of climate system components on multiple spatial scales. By analysis of the bifurcation structure of such systems, special stable equilibrium states are revealed: coexistence states with part of the spatial domain in one state, and part in another, with a spatial interface between these regions. These coexistence states critically depend on the size and the spatial heterogeneity of the (sub)system. In particular, in these systems the crossing of a tipping point not necessarily leads to a full reorganization of the system. Instead, it might lead to a reorganization of only part of the spatial domain, limiting the impact of these events on the system's functioning.

Projections of the Transient State-Dependency of Climate Feedbacks
Robbin Bastiaansen, Henk A. Dijkstra, Anna S. von der Heydt (2021)

Abstract
When the climate system is forced, e.g. by emission of greenhouse gases, it responds on multiple time scales. As temperatures rise, feedback processes might intensify or weaken. Such state dependencies cannot be fully captured with common linear regression techniques that relate feedback strengths linearly to changes in the global mean temperature. Hence, transient changes are difficult to track and it becomes easy to underestimate future warming this way. Here, we present a multivariate and spatial framework that facilitates dissection of climate feedbacks over time scales. Using this framework, information on the composition of projected transient future climates and feedback strengths can be obtained. The new framework is illustrated using the Community Earth System Model version 2 (CESM2).

Evasion of tipping in complex systems through spatial pattern formation
Max Rietkerk, Robbin Bastiaansen, Swarnendu Banerjee, Johan van de Koppel, Mara Baudena, Arjen Doelman (2021)

Abstract
The concept of tipping points and critical transitions helps inform our understanding of the catastrophic effects that global change may have on ecosystems, Earth system components, and the whole Earth system. The search for early warning indicators is ongoing, and spatial self-organization has been interpreted as one such signal. Here, we review how spatial self-organization can aid complex systems to evade tipping points and can therefore be a signal of resilience instead. Evading tipping points through various pathways of spatial pattern formation may be relevant for many ecosystems and Earth system components that hitherto have been identified as tipping prone, including for the entire Earth system. We propose a systematic analysis that may reveal the broad range of conditions under which tipping is evaded and resilience emerges.

Multivariate estimations of equilibrium climate sensitivity from short transient warming simulations
Robbin Bastiaansen, Henk A. Dijkstra, Anna S. von der Heydt (2020)

Abstract
One of the most used metrics to gauge the effects of climate change is the equilibrium climate sensitivity, defined as the long-term (equilibrium) temperature increase resulting from instantaneous doubling of atmospheric CO2. Since global climate models cannot be fully equilibrated in practice, extrapolation techniques are used to estimate the equilibrium state from transient warming simulations. Because of the abundance of climate feedbacks - spanning a wide range of temporal scales - it is hard to extract long-term behaviour from short-time series; predominantly used techniques are only capable of detecting the single most dominant eigenmode, thus hampering their ability to give accurate long-term estimates. Here, we present an extension to those methods by incorporating data from multiple observables in a multi-component linear regression model. This way, not only the dominant but also the next-dominant eigenmodes of the climate system are captured, leading to better long-term estimates from short, non-equilibrated time series.

Modelling honey bee colonies in winter using a Keller-Segel model with sign-changing chemotactic coefficient
Robbin Bastiaansen, Arjen Doelman, Frank van Langevelde, Vivi Rottschäfer (2020)

Abstract
Thermoregulation in honey bee colonies during winter is thought to be self-organised. We added mortality of individual honey bees to an existing model of thermoregulation to account for elevated losses of bees that are reported worldwide. The aim of analysis is to obtain a better fundamental understanding of the consequences of individual mortality during winter. This model resembles the well-known Keller-Segel model. In contrast to the often studied Keller-Segel models, our model includes a chemotactic coefficient of which the sign can change as honey bees have a preferred temperature: when the local temperature is too low, they move towards higher temperatures, whereas the opposite is true for too high temperatures. Our study shows that we can distinguish two states of the colony: one in which the colony size is above a certain critical number of bees in which the bees can keep the core temperature of the colony above the threshold temperature, and one in which the core temperature drops below the critical threshold and the mortality of the bees increases dramatically, leading to a sudden death of the colony. This model behaviour may explain the globally observed honey bee colony losses during winter.

The effect of climate change on the resilience of ecosystems with adaptive spatial pattern formation
Robbin Bastiaansen, Arjen Doelman, Maarten B. Eppinga, Max Rietkerk (2020)

Abstract
In a rapidly changing world, quantifying ecosystem resilience is an important challenge. Historically, resilience has been defined via models that do not take spatial effects into account. These systems can only adapt via uniform adjustments. In reality, however, the response is not necessarily uniform, and can lead to the formation of (self‐organised) spatial patterns – typically localised vegetation patches. Classical measures of resilience cannot capture the emerging dynamics in spatially self‐organised systems, including transitions between patterned states that have limited impact on ecosystem structure and productivity. We present a framework of interlinked phase portraits that appropriately quantifies the resilience of patterned states, which depends on the number of patches, the distances between them and environmental conditions. We show how classical resilience concepts fail to distinguish between small and large pattern transitions, and find that the variance in interpatch distances provides a suitable indicator for the type of imminent transition. Subsequently, we describe the dependency of ecosystem degradation based on the rate of climatic change: slow change leads to sporadic, large transitions, whereas fast change causes a rapid sequence of smaller transitions. Finally, we discuss how pre-emptive removal of patches can minimise productivity losses during pattern transitions, constituting a viable conservation strategy.

Pulse solutions for an extended Klausmeier model with spatially varying coefficients
Robbin Bastiaansen, Martina Chirilus-Bruckner, Arjen Doelman (2020)

Abstract
Motivated by its application in ecology, we consider an extended Klausmeier model, a singularly perturbed reaction-advection-diffusion equation with spatially varying coeffcients. We rigorously establish existence of stationary pulse solutions by blending techniques from geometric singular perturbation theory with bounds derived from the theory of exponential dichotomies. Moreover, the spectral stability of these solutions is determined, using similar methods. It is found that, due to the break-down of translation invariance, the presence of spatially varying terms can stabilize or destabilize a pulse solution. In particular, this leads to the discovery of a pitchfork bifurcation and existence of stationary multi-pulse solutions.

Stable planar vegetation stripe patterns on sloped terrain in dryland ecosystems
Robbin Bastiaansen, Paul Carter, Arjen Doelman (2019)

Abstract
In water-limited regions, competition for water resources results in the formation of vegetation patterns; on sloped terrain, one finds that the vegetation typically aligns in stripes or arcs. We consider a two-component reaction-diffusion-advection model of Klausmeier type describing the interplay of vegetation and water resources and the resulting dynamics of these patterns. We focus on the large advection limit on constantly sloped terrain, in which the diffusion of water is neglected in favor of advection of water downslope. Planar vegetation pattern solutions are shown to satisfy an associated singularly perturbed traveling wave equation, and we construct a variety of traveling stripe and front solutions using methods of geometric singular perturbation theory. In contrast to prior studies of similar models, we show that the resulting patterns are spectrally stable to perturbations in two spatial dimensions using exponential dichotomies and Lin's method. We also discuss implications for the appearance of curved stripe patterns on slopes in the absence of terrain curvature.

The dynamics of disappearing pulses in a singularly perturbed reaction-diffusion system with parameters that vary in time and space
Robbin Bastiaansen, Arjen Doelman (2019)

Abstract
We consider the evolution of multi-pulse patterns in an extended Klausmeier equation with parameters that change in time and/or space. We formally show that the full PDE dynamics of a \(N\)-pulse configuration can be reduced to a \(N\)-dimensional dynamical system describing the dynamics on a \(N\)-dimensional manifold \(\mathcal{M}_N\). Next, we determine the local stability of \(\mathcal{M}_N\) via the quasi-steady spectrum associated to evolving \(N\)-pulse patterns, which provides provides explicit information on the boundary \(\partial\mathcal{M}_N\). Following the dynamics on \(\mathcal{M}_N\), a \(N\)-pulse pattern may move through \(\partial\mathcal{M}_N\) and 'fall off' \(\mathcal{M}_N\). A direct nonlinear extrapolation of our linear analysis predicts the subsequent fast PDE dynamics as the pattern `jumps' to another invariant manifold \(\mathcal{M}_M\), and specifically predicts the number \(N-M\) of pulses that disappear. Combining the asymptotic analysis with numerical simulations of the dynamics on the various invariant manifolds yields a hybrid asymptotic-numerical method describing the full process that starts with a \(N\)-pulse pattern and typically ends in the trivial homogeneous state without pulses. We extensively test this method against PDE simulations and deduce general conjectures on the nature of pulse interactions with disappearing pulses. We especially consider the differences between the evolution of irregular and regular patterns. In the former case, the disappearing process is gradual: irregular patterns loose their pulses one by one. In contrast, regular, spatially periodic, patterns undergo catastrophic transitions in which either half or all pulses disappear. However, making a precise distinction between these two drastically different processes is quite subtle, since irregular \(N\)-pulse patterns that do not cross \(\partial\mathcal{M}_N\) typically evolve towards regularity.

Multi-stability of model and real dryland ecosystems through spatial self-organization
Robbin Bastiaansen, Olfa Jaïbi, Vincent Deblauwe, Maarten Eppinga, Koen Siteur, Eric Siero, Stéphane Mermozh, Alexandre Bouvet, Arjen Doelman, Max Rietkerk (2018)

Abstract
Spatial self-organization of dryland vegetation constitutes one of the most promising indicators for an ecosystem’s proximity to desertification. This insight is based on studies of reaction–diffusion models that reproduce visual characteristics of vegetation patterns observed on aerial photographs. However, until now, the development of reliable early warning systems has been hampered by the lack of more in-depth comparisons between model predictions and real ecosystem patterns. In this paper, we combined topographical data, (remotely sensed) optical data, and in situ biomass measurements from two sites in Somalia to generate a multilevel description of dryland vegetation patterns. We performed an in-depth comparison between these observed vegetation pattern characteristics and predictions made by the extended-Klausmeier model for dryland vegetation patterning. Consistent with model predictions, we found that for a given topography, there is multistability of ecosystem states with different pattern wavenumbers. Furthermore, observations corroborated model predictions regarding the relationships between pattern wavenumber, total biomass, and maximum biomass. In contrast, model predictions regarding the role of slope angles were not corroborated by the empirical data, suggesting that inclusion of small-scale topographical heterogeneity is a promising avenue for future model development. Our findings suggest that patterned dryland ecosystems may be more resilient to environmental change than previously anticipated, but this enhanced resilience crucially depends on the adaptive capacity of vegetation patterns.

Theses

Lines in the sand : behaviour of self-organised vegetation patterns in dryland ecosystems (PhD Dissertation)
Robbin Bastiaansen, Promotores: Arjen Doelman, Max Rietkerk, Copromotor: Martina Chririlus-Bruckner

Abstract
Vast, often populated, areas in dryland ecosystems face the dangers of desertification. Loosely speaking, desertification is the process in which a relatively dry region loses its vegetation - typically as an effect of climate change. As an important step in this process, the lack of resources forces the vegetation in these semi-arid areas to organise itself into large-scale spatial patterns. In this thesis, these patterns are studied using conceptual mathematical models, in which vegetation patterns present themselves as localised structures (for example pulses or fronts). These are analysed using mathematical techniques from (geometric singular) perturbation theory and via numerous numerical simulations. The study of these ecosystem models leads to new advances in both mathematics and ecology.

Pattern Formation in Animal Populations (Master Thesis)
Robbin Bastiaansen, Supervisor: Vivi Rottschäfer

Abstract
In this master thesis we study patterns in animal populations that arise due to a density dependent movement speed v of one of the involved species. This new description of the movement leads to a Cahn Hilliard equation describing the evolution of the concentration of the animal specie in question. Our main interest is a modiffcation of the generally used standard predator-prey reactiondiffusion type of description of the evolution of two interacting species, where the standard diffusive movement of one of the species is replaced with this fast Cahn-Hilliard like movement. This leads to a fourth order slow-fast partial differential equation, which forms the system that will be the main object of study in this thesis: $$ {\partial m \over \partial t} = d_m \nabla\left( v\left[v+m {\partial v \over \partial m}\right] \nabla m + vm {\partial v \over \partial a} \nabla a - \kappa \nabla \Delta m\right) + \varepsilon H(m,a) \\ {\partial a \over \partial t} = \varepsilon d_a \Delta a + \varepsilon G(m,a) $$ In this thesis we first present an in-depth literature study of the general Cahn-Hilliard system focusing on the evolution - both short and long term - of solutions starting from an uniform state. Subsequently we will analyze the full population model, with the Cahn-Hilliard like movement, on an one-dimensional spatial domain via a weakly non-linear stability analysis, leading to a (real) Ginzburg-Landau equation as amplitude equation for variations from steady states of the model. All our findings will be applied to a system describing the interaction between mussels and algae. This analytic approach, supplemented by numerical simulations on the one-dimensional model, is then used to explain the occurrence and behaviour of patterns in mussel beds.

Bending and Buckling in Elastic Patterned Sheets (Bachelor Thesis)
Robbin Bastiaansen, Supervisors: Martin van Hecke, Vivi Rottschäfer

Abstract
In this bachelor thesis we study models for the elastic deformations of patterned quasi 2D sheets. The main ingredients for these models are elastic beams and we focus on four different models for elastic beams in this study. We start from the theory of elasticity and derive four beam models for both inextensible and extensible beams, by using the Euler Lagrangian equations. One of these models is the classic Euler-Bernoulli beam model, which is valid for elastic beams that are not compressible and have only small, weakly non-linear deflections. The other models are extensions of this model and are valid for strong nonlinear behaviour and/or compressible beams. With these models we analyze the compression and buckling of beams with various boundary conditions such as a pinned-pinned beam and a beam attached to two circular, freely rotary nodes. Finally we also present some simulations for both a single beam between two circular, freely rotary nodes and the elastic patterned sheets.

Talks

Previous

The mathematical side of ecology - The dynamics of (eco)systems
QBD Symposium: Tidings of Data and (bio)Diversity

Abstract
This talk offers a brief, mathematical perspective on ecological change using dynamical systems theory. We will introduce the concept of attractors — the long-term behavioral states of a system, such as equilibrium points and cycles — and demonstrate their use in modeling (eco)systems. The central focus will be on attractors in chaotic systems, the so-called chaotic attractors. We will describe how they can look like, and how their properties can be understood.

Tipping in spatially extended systems: detection, prediction and control
ACDC seminar @ VU

Abstract
In the current Anthropocene, there is a need to better understand the catastrophic effects that climate and land-use change may have on ecosystems, earth system components and the whole Earth system. The concept of tipping points and critical transitions contributes to this understanding. Tipping occurs in a system when it is forced outside the basin of attraction of the original equilibrium, resulting in a critical transition to an alternative, often less-desirable, stable state. The general belief and intuition, based on simple conceptual models of tipping elements (i.e. ordinary differential equations), is that tipping leads to reorganization of the full (sub)system. However, in spatially extended systems the tipping behaviour might be more subtle due to the presence of additional spatially heterogeneous states (such as Turing patterns or coexistence states). In such spatially extended systems, the crossing of a bifurcation might lead only to a slight restructuring of the system or to a tipping event in which only part of the spatial domain undergoes reorganization, limiting the impact of these events on the system's functioning. In this talk, I will focus on three research projects on spatially extended systems. First, I will discuss a study on detecting abrupt transitions in output of the IPCC-informing global climate models, in which we have used an edge detection algorithm to obtain all abrupt shifts in the CMIP6 database. Second, I will talk about a new data-driven method to distinguish imminent Turing bifurcations from Tipping bifurcations based on estimated dispersion relations for reaction-diffusion equations, thus providing an extension to common early warning signs by also signaling for the kind of bifurcation that is approached. Finally, I will discuss work on spatially heterogeneous Allen-Cahn type equations that explores using pattern formation theory and optimisation techniques how in spatially heterogeneous systems, local preventive measures might stop tipping dynamics via e.g. front pinning.

Tipping behavior in complex systems – an introduction
CCSS meeting

Abstract
In this first talk of this academic year's CCSS lunch meetings about 'Tipping Behaviour in Natural and Societal Systems', I will give a brief non-exhaustive overview of the theory of tipping points and tipping dynamics. These concepts are often used to describe and understand the abrupt severe system-wide irreversible transitions that can occur in complex systems, such as dieback of Amazon rainforest, financial crises, electric grid blackouts, changes in oceanic and atmospheric circulation and social norm changes. In this talk, I will give a 'classic' introduction to tipping from a dynamical systems perspective based on the theory of simple models, in which I will highlight different ways that can trigger these transitions. After this, I will indicate how this classic theory might need some refinement when dealing with tipping in more complex systems, such as in systems that have dynamics on multiple time scales, spatial scales or constitute of heterogeneous elements. In all these situations, tipping dynamics could be more nuanced – that is, more complex – and transitions might be less abrupt, less severe, less global, or less irreversible.

Climate tipping points & Spatial pattern formation
Abacus's Symposium 'Nature's Numbers'

Abstract
In the current Anthropocene, it has become clear that human activity can have large effects on many different ecosystems, climate subsystems and on the global climate of our Earth. For instance, greenhouse gas emissions force the global climate, leading to the current global warming. On smaller scales, these global human-induced climatic changes can have devastating effects and cause, for example, melting of glaciers, desertification and extinction of species. Hence, in order to prepare for what is yet to come, it is therefore vital to understand how these complex nonlinear systems work and respond to external forcing, and how they might interact. In this talk, I will illustrate how techniques and insights from dynamical system theory help in answering these questions. In particular, I will highlight the possibility of climate surprises in the form of so-called tipping points, relating them to bifurcations in dynamical systems. In the first part, I will start with the commonly used theory for bifurcations in ordinary differential equations. However, in the second part I will highlight how the response of spatially patterned systems (modelled with partial differential equations) is more intricate and does not necessarily follow the typical tipping point narrative.

Kantelpunten in het klimaat [in Dutch]
Docentennetwerk wiskunde

Abstract
N/A

Tipping and tipping cascades in systems with multiple time scales
Lorentz Workshop - Multiple Time Scales

Abstract
N/A

Pattern Formation on Progressively Less Regular Networks
Yerseke Pattern Workshop

Abstract
N/A

How spatial heterogeneities affect the behaviour of front solutions
Equadiff 2024

Abstract
In many natural systems, spatial patterns emerge -- such as vegetation patterns in ecosystems or convection patterns in fluids. The behaviour of these patterns is intricate and plays out over multiple time scales, including for example slow pattern adaptation (i.e. movement of localised structures) and fast pattern degradation (i.e. creation or annihilation of localised structures). Moreover, the precise pattern dynamics depends on the details of the domain, such as on the precise topography in case of ecosystems or the precise spatial variation in deep water densities in case of ocean circulation. In this talk, I will illustrate how spatial heterogeneities (i.e. spatially varying coefficients) can effect the dynamics of (interacting) fronts in reaction-diffusion systems of Allen-Cahn type -- and how this differs from the spatial homogeneous case. Specifically, I will highlight how front interactions play out on a small-amplitude spatially periodically forced Allen-Cahn equation, and how spatial heterogeneities alter the bifurcation structure of natural pattern forming systems thus potentially giving rise to a more fragmented tipping response when facing worsening environmental conditions.

The role of timescales for tipping behaviour
QBD Spring symposium: Critical Transitions

Abstract
N/A

Behaviour of Spatial Patterns
Axioma 2024

Abstract
Many natural and societal systems exhibit spatial patterns. Examples include the stripes of a zebra, herding of animals, city formation, patterns in vegetation and crime patterns. In this talk, I will give an overview of the mathematical theory of pattern formation. I will illustrate how spatial patterns can emerge, either spontaneously or driven by forcing, and subsequently I will show how their time-evolution can be understood. While doing this, we visit various example systems, and see for example how spatial patterning might play a role in climate tipping points and why your favorite ice cream just does not stay soft in your freezer.

ZIJN ER KANTELPUNTEN IN HET KLIMAAT? [in Dutch]
Studium Generale

Abstract
Wetenschappers waarschuwden op de klimaattop in Dubai afgelopen jaar voor het naderen van kantelpunten, onomkeerbare veranderingen in het klimaat. Een savanne verdroogt tot een woestijn, de Amazone verdwijnt, of een warme golfstroom in de Atlantische oceaan valt ineens stil.
Dat heeft grote gevolgen voor de leefbaarheid van onze wereld: we krijgen vaker te maken met extremer weer, diersoorten sterven uit, en hele gebieden zijn niet langer voor de mens bewoonbaar. Wanneer we dit soort tipping points bereiken kan daarnaast een domino-effect ontstaan waardoor klimaatverandering in een versnelling komt.
Wiskundige dr. Robbin Bastiaansen (UU) berekent zulke kantelpunten aan de hand van data uit het verleden en wiskundige modellen. Hij neemt ons mee in de wereld van voorspellingen. Hoe goed kunnen we zicht hebben op hoe de aarde zich gedraagt? Op welke manier zijn verschillende ecologische kantelpunten met elkaar verbonden? En staan we op een kantelpunt of is de aarde veerkrachtiger dan we denken?
In samenwerking met het Copernicus Institute of Sustainable Development.

Tipping in spatially extended systems
EGU NP Campfire

Abstract
In the current Anthropocene, there is a need to better understand the catastrophic effects that climate and land-use change may have on ecosystems, earth system components and the whole Earth system. The concept of tipping points and critical transitions contributes to this understanding. Tipping occurs in a system when it is forced outside the basin of attraction of the original equilibrium, resulting in a critical transition to an alternative, often less-desirable, stable state. The general belief and intuition, based on simple conceptual models of tipping elements (i.e. ordinary differential equations), is that tipping leads to reorganization of the full (sub)system. In this talk, I will review and explore tipping in conceptual, but spatially extended, and potentially spatially heterogeneous, models (i.e. partial differential equations). In these spatially explicit models, additional stable states can emerge that are not uniform in space, such as Turing patterns and coexistence states (part of the domain in one state, the rest in another state with a spatial interface or front between these regions), which can lead to a different tipping behaviour. In particular, in these systems a tipping point might lead only to a slight restructuring of the system or to a tipping event in which only part of the spatial domain undergoes reorganization, limiting the impact of these events on the system’s functioning.

ZIJN ER KANTELPUNTEN IN HET KLIMAAT? [in Dutch]
Betweter Festival

Abstract
Wetenschappers waarschuwen dat klimaatverandering kan leiden tot kantelpunten. Onomkeerbare situaties waarbij een ecosysteem omklapt. Van savanne naar woestijn, of een warme golfstroom die ineens stilvalt. Maar volgens klimaatwetenschapper en wiskundige Robbin Bastiaansen zijn ecosystemen veerkrachtiger dan we denken. Wat doet de natuur om zo’n omslagpunt te voorkomen?

Climate Response and Sensitivity: Timescales and Late Tipping Points
SIAM Conference on Mathematical & Computational Issues in the Geosciences (GS23)

Abstract
Climate response metrics are used to quantify the Earth's climate response to anthropogenic changes of atmospheric CO2. Equilibrium Climate Sensitivity (ECS) is one such metric that measures the equilibrium response to CO2 doubling. However, both in their estimation and their usage, such metrics make assumptions on the linearity of climate response, although it is known that, especially for larger forcing levels, response can be nonlinear. Such nonlinear responses may become visible immediately in response to a larger perturbation, or may only become apparent after a long transient period. In this talk, I will illustrate some potential problems and caveats when estimating ECS from transient simulations. I highlight ways in which very slow timescales may lead to poor estimation of ECS even if there is a seemingly good fit to linear response over moderate timescales. Moreover, such slow timescale processes might lead to late abrupt responses ('late tipping points') associated with a system's nonlinearities. These ideas are illustrated using simulations on a global energy balance model with dynamic albedo. Also the implications for estimating ECS for global climate models are discussed, highlighting that it is likely to remain difficult to make definitive statements about the simulation times needed to reach an equilibrium.

[CANCELLED] Slow and Fast Climate Dynamics
Axioma 2023, Groningen

Abstract
In the current Anthropocene, it has become clear that human activity can have large effects on many different ecosystems, climate subsystems and on the global climate of our Earth. For instance, greenhouse gas emissions force the global climate, leading to the current global warming. On smaller scales, these global human-induced climatic changes can have devastating effects and cause, for example, melting of glaciers, desertification and extinction of species. Hence, in order to prepare for what is yet to come, it is therefore vital to understand how these complex nonlinear systems work and respond to external forcing, and how they might interact. In this talk, I will illustrate how techniques and insights from dynamical system theory help in answering these talk. In particular, I will show that climate subsystems and ecosystems do respond to climate changes on many different time scales, including the possibility of climate surprises in the form of so-called tipping points. Further, I will illustrate how in these non-linear systems fast and slow dynamics can both occur -- and how that might lead to sudden late abrupt climate change, but also might help us to study these systems.

Minitutorial - Spatial Patterns in Nature: An Entry-Level Introduction to Their Emergence and Dynamics
SIAM Conference on Applications of Dynamical Systems, Portland (US)

Abstract
Spatially patterned structures play an important role in many scientific disciplines and appear on many different spatial scales. These range from cell-scale patterns in wound healing angiogenesis to vegetation patterning in ecosystems. Spatially heterogeneous systems may behave very differently from homogeneous systems. Based on the homogeneous point of view, vegetation patterns classically are interpreted as early warning signals for tipping, i.e. the climate change driven collapse of an ecosystem. Mathematical studies of (heterogeneous) patterns recently showed that patterned states increase the resilience of the ecosystem and may instead enable it to evade tipping. Mathematical insights in pattern formation thus have an increasing impact in an expanding scientific spectrum. However, the literature typically is technical and abstract: there is a lack of comprehensive material that makes these techniques accessible for non-specialists. This minitutorial aims to fill this gap. We will provide an entry-level overview of modern pattern formation theory on the emergence of patterns, and the equilibrium and transient behaviour of patterned systems. We will not go into all the technical details, but instead focus on the explicit 'tools' and ideas that can help to study a concrete model or real system. We will also highlight the implications and consequences of pattern formation theory for modelers and data analysts.

Abstract
Over the last decades, there is a growing concern about the crossing of tipping points in climate (sub)systems and ecosystems, which can lead to critical shifts towards less desirable alternative states of these systems. There are now also many theoretical studies, where tipping points are related to bifurcation in dynamical systems - often very simple models with few variables, timescales and/or no spatial component. By contrast, the real system is a large multi-scale system, meaning that there many temporal (and spatial) scales in play. In this talk, I will set the scene for the session and give an overview of the theory of tipping. Hereby I will focus on the importance of timescales. I will also show some situations in which time scale separation can either surprise or help us. For instance, the presence of very slow time scales can lead to arbitrarily late tipping point surprises, whereas time scale separation might allow us to study the cascading effects that the tipping of one system might have on another.

Climate response and sensitivity: time scales and late tipping points
Workshop on the "Developments and applications of climate emulators", Vienna/online

Abstract
Climate response metrics are used to quantify the Earth's climate response to anthropogenic changes of atmospheric CO2. Equilibrium Climate Sensitivity (ECS) is one such metric that measures the equilibrium response to CO2 doubling. However, both in their estimation and their usage, such metrics make assumptions on the linearity of climate response, although it is known that, especially for larger forcing levels, response can be nonlinear. Such nonlinear responses may become visible immediately in response to a larger perturbation, or may only become apparent after a long transient. In this paper, we illustrate some potential problems and caveats when estimating ECS from transient simulations. We highlight ways that very slow timescales may lead to poor estimation of ECS even if there is seemingly good fit to linear response over moderate timescales. Moreover, such slow timescale might lead to late abrupt responses ("late tipping points") associated with a system's nonlinearities. We illustrate these ideas using simulations on a global energy balance model with dynamic albedo. We also discuss the implications for estimating ECS for global climate models, highlighting that it is likely to remain difficult to make definitive statements about the simulation times needed to reach an equilibrium.

Abstract
In the current Anthropocene, there is a need to better understand the catastrophic effects that climate and land-use change may have on ecosystems, earth system components and the whole Earth system. The concept of tipping points and critical transitions contributes to this understanding. Tipping occurs in a system when it is forced outside the basin of attraction of the original equilibrium, resulting in a critical transition to an alternative, often less-desirable, stable state. The general belief and intuition, based on simple conceptual models of tipping elements (i.e. ordinary differential equations), is that tipping leads to reorganization of the full (sub)system. In this talk, I will review and explore tipping in conceptual, but spatially extended, and potentially spatially heterogeneous, models (i.e. partial differential equations). In these spatially explicit models, additional stable states can emerge that are not uniform in space, such as Turing patterns and coexistence states (part of the domain in one state, the rest in another state with a spatial interface or front between these regions), which can lead to a different tipping behaviour. In particular, in these systems a tipping point might lead only to a slight restructuring of the system or to a tipping event in which only part of the spatial domain undergoes reorganization, limiting the impact of these events on the system's functioning.

Fragmented tipping in a spatially heterogeneous world
Potsdam Institute for Climate Research, Potsdam (DE)

Abstract
Many climate subsystems are thought to be susceptible to tipping—and some might be close to a tipping point. The general belief and intuition, based on simple conceptual models of tipping elements, is that tipping leads to reorganization of the full (sub)system. Here, we explore tipping in conceptual, but spatially extended and spatially heterogenous models. These are extensions of conceptual models taken from all sorts of climate system components on multiple spatial scales. By analysis of the bifurcation structure of such systems, special stable equilibrium states are revealed: coexistence states with part of the spatial domain in one state, and part in another, with a spatial interface between these regions. These coexistence states critically depend on the size and the spatial heterogeneity of the (sub)system. In particular, in these systems the crossing of a tipping point not necessarily leads to a full reorganization of the system. Instead, it might lead to a reorganization of only part of the spatial domain, limiting the impact of these events on the system’s functioning.

Fragmented tipping in a spatially heterogeneous world
Dutch Mathematical Congres 2023 (NMC), Utrecht

Abstract
Many climate subsystems are thought to be susceptible to tipping—and some might be close to a tipping point. The general belief and intuition, based on simple conceptual models of tipping elements, is that tipping leads to reorganization of the full (sub)system. Here, we explore tipping in conceptual, but spatially extended and spatially heterogenous models. These are extensions of conceptual models taken from all sorts of climate system components on multiple spatial scales. By analysis of the bifurcation structure of such systems, special stable equilibrium states are revealed: coexistence states with part of the spatial domain in one state, and part in another, with a spatial interface between these regions. These coexistence states critically depend on the size and the spatial heterogeneity of the (sub)system. In particular, in these systems the crossing of a tipping point not necessarily leads to a full reorganization of the system. Instead, it might lead to a reorganization of only part of the spatial domain, limiting the impact of these events on the system’s functioning.

Tipping in spatially extended systems
One World Mathematics of Climate

Abstract
In the current Anthropocene, there is a need to better understand the catastrophic effects that climate and land-use change may have on ecosystems, earth system components and the whole Earth system. The concept of tipping points and critical transitions contributes to this understanding. Tipping occurs in a system when it is forced outside the basin of attraction of the original equilibrium, resulting in a critical transition to an alternative, often less-desirable, stable state. The general belief and intuition, based on simple conceptual models of tipping elements (i.e. ordinary differential equations), is that tipping leads to reorganization of the full (sub)system. In this talk, I will review and explore tipping in conceptual, but spatially extended, and potentially spatially heterogeneous, models (i.e. partial differential equations). In these spatially explicit models, additional stable states can emerge that are not uniform in space, such as Turing patterns and coexistence states (part of the domain in one state, the rest in another state with a spatial interface or front between these regions), which can lead to a different tipping behaviour. In particular, in these systems a tipping point might lead only to a slight restructuring of the system or to a tipping event in which only part of the spatial domain undergoes reorganization, limiting the impact of these events on the system’s functioning.

Climate change in the Anthropocene: linear and nonlinear climate response
MI, Utrecht

Abstract
In the current Anthropocene, there is a need to better understand the catastrophic effects that climate and land-use change may have on ecosystems, earth systems components and the whole Earth system. In this talk, I will give an overview of my efforts in this direction using techniques and insights from dynamical systems theory. First, I will talk about future global warming projections that can be made using global climate models and linear response theory. Second, I will highlight some of the limitations of such linear theory using conceptual models -- in particular, the presence of bifurcations (also called 'tipping points') might lead to highly nonlinear behaviour that includes large, rapid and irreversible changes. Finally, I will explain how the common nonlinear theory on tipping points (based on the theory of ordinary differential equations) might again be too simplistic to characterise the response of spatially extended systems (that can be modelled with partial differential equations) in which bifurcations might induce only small or local changes instead.

Linear and Nonlinear Climate Response
TiPES Dartington Meeting, Totnes (UK)

Abstract
N/A

Fragmented tipping in a spatially heterogeneous world
NAC 2022, Utrecht

Abstract
Many climate subsystems are thought to be susceptible to tipping—and some might be close to a tipping point. The general belief and intuition, based on simple conceptual models of tipping elements, is that tipping leads to reorganization of the full (sub)system. Here, we explore tipping in conceptual, but spatially extended and spatially heterogenous models. These are extensions of conceptual models taken from all sorts of climate system components on multiple spatial scales. By analysis of the bifurcation structure of such systems, special stable equilibrium states are revealed: coexistence states with part of the spatial domain in one state, and part in another, with a spatial interface between these regions. These coexistence states critically depend on the size and the spatial heterogeneity of the (sub)system. In particular, in these systems the crossing of a tipping point not necessarily leads to a full reorganization of the system. Instead, it might lead to a reorganization of only part of the spatial domain, limiting the impact of these events on the system's functioning.

Tipping in spatially extended systems
Munich Tipping Seminar, online

Abstract
N/A

Tipping in spatially extended systems
SIAM MPE22, Pittsburgh/online

Abstract
In the current Anthropocene, there is a need to better understand the catastrophic effects that climate and land-use change may have on ecosystems, earth system components and the whole Earth system. The concept of tipping points and critical transitions contributes to this understanding. Tipping occurs in a system when it is forced outside the basin of attraction of the original equilibrium, resulting in a critical transition to an alternative, often less-desirable, stable state.

The general belief and intuition, based on simple conceptual models of tipping elements (i.e. ordinary differential equations), is that tipping leads to reorganization of the full (sub)system. In this talk, I will review and explore tipping in conceptual, but spatially extended, and potentially spatially heterogeneous, models (i.e. partial differential equations). In these spatially explicit models, additional stable states can emerge that are not uniform in space, such as Turing patterns and coexistence states (part of the domain in one state, the rest in another state with a spatial interface or front between these regions), which can lead to a different tipping behaviour. In particular, in these systems a tipping point might lead only to a slight restructuring of the system or to a tipping event in which only part of the spatial domain undergoes reorganization, limiting the impact of these events on the system’s functioning.

Resilience and Tipping of Spatially Heterogeneous Ecosystems
MPDEE22, Torino

Abstract
In the current Anthropocene, there is the need to understand the catastrophic effects that climatic and land use changes may have on ecosystems. The concepts of resilience, tipping points and critical transitions contribute to this understanding. Historically, these concepts have been defined and studied via models that do not take spatial effects into account. These systems can only adapt via uniform adjustments. In reality, however, the response of an ecosystem is not necessarily uniform, and can instead lead to the formation of spatial structures, such as regular patterning of vegetation (e.g. so-called Turing patterns), or spatial interfaces between vegetation types or between vegetation and bare soil (e.g. so-called coexistence states). In this talk, I will give an overview of the more intricate dynamics of such spatial structures in spatially heterogeneous ecosystems, and highlight how the classic theory of resilience and tipping might need to be refined because of these dynamics. In particular, I will show how the crossing of a tipping point does not necessarily lead to a full reorganization of an ecosystem, but instead might lead to a reorganization in only part of the spatial domain, limiting the impact of these events on the ecosystem's functioning.

Partial tipping in a spatially heterogeneous world
EGU22, Vienna

Abstract
Many climate subsystems are thought to be susceptible to tipping - and some might be close to a tipping point. The general belief and intuition, based on simple conceptual models of tipping elements, is that tipping leads to reorganization of the full (sub)system. Here, we explore tipping in conceptual, but spatially extended and spatially heterogenous models. These are extensions of conceptual models taken from all sorts of climate system components on multiple spatial scales. By analysis of the bifurcation structure of such systems, special stable equilibrium states are revealed: coexistence states with part of the spatial domain in one state, and part in another, with a spatial interface between these regions. These coexistence states critically depend on the size and the spatial heterogeneity of the (sub)system. In particular, in these systems a tipping point might lead to a partial tipping of the full (sub)system, in which only part of the spatial domain undergoes reorganization, limiting the impact of these events on the system's functioning.

Kantelpunten in het klimaat: is twee graden teveel? [in Dutch]
Nationale Wiskunde Dagen, Noordwijkerhout

Abstract
De aarde warmt op. Vanaf de industrialisatie is de gemiddelde temperatuur op aarde al toegenomen met ongeveer 1,1 graden Celsius. Over de gevolgen hiervan wordt al meer dan een eeuw gespeculeerd en deze worden met het jaar concreter – en heftiger. Een aantal voorbeelden uit 2021: extreme hitte in Canada, hevige bosbranden in Griekenland en Turkije, een snel smeltende ijskap, en extreme neerslag met overstromingen in Limburg. Om deze negatieve gevolgen te beperken zijn er internationaal afspraken gemaakt om de opwarming van de aarde te beteugelen. Centraal staat hierin de doelstelling om deze opwarming te beperken tot (globaal gemiddeld) anderhalve graad Celsius ten opzichte van het pre-industriële tijdperk. Op het moment is het echter nog onzeker of deze afspraken wel genoeg zijn om onomkeerbare veranderingen aan ons klimaat af te wenden.

Deze onzekerheid komt voort uit de complexiteit van het klimaatsysteem. De gevolgen van klimaatverandering zorgen zelf namelijk weer voor een verdere verandering aan het klimaat. Als bijvoorbeeld het ijs op aarde smelt, zal er minder zonlicht weerkaatst worden en wordt het dus nóg warmer. Meer technisch gesproken: het klimaat is een niet-lineair dynamisch systeem. Tijdens deze voordracht wordt uiteengezet hoe dergelijke systemen wiskundig benaderd worden. In het bijzonder wordt stilgestaan bij het aanwezig zijn van zogenoemde kantelpunten in deze systemen: situaties wanneer een ogenschijnlijk kleine verandering (bijvoorbeeld een net ietsje hogere temperatuur) plots toch drastische effecten heeft op de toestand van het systeem (bijvoorbeeld het klimaat). Aan de hand van een aantal relatief simpele modellen wordt getoond hoe wiskunde centraal staat in het begrijpen van het klimaatsysteem, maar ook waarom het zo moeilijk is om een antwoord te geven op de vraag hoeveel graden teveel is.

Tipping in spatially extended systems
Biomath seminar, VCU

Abstract
In the current Anthropocene, there is a need to better understand the catastrophic effects that climate and land-use change may have on ecosystems, earth system components and the whole Earth system. The concept of tipping points and critical transitions contributes to this understanding. Tipping occurs in a system when it is forced outside the basin of attraction of the original equilibrium, resulting in a critical transition to an alternative, often less-desirable, stable state. Many climate subsystems are thought to be susceptible to tipping -- such as the Amazonian rainforest, vegetation in semi-arid regions, cloud formation, turbidity in shallow lakes, ocean and atmospheric circulation, ice sheets and the Earth as a whole. The general belief and intuition, based on simple conceptual models of tipping elements (i.e. ordinary differential equations), is that tipping leads to reorganization of the full (sub)system. In this talk, I will review and explore tipping in conceptual, but spatially extended, and potentially spatially heterogeneous, models (i.e. partial differential equations). In these spatially explicit models, additional stable states can emerge that are not uniform in space, such as Turing patterns and coexistence states (part of the domain in one state, the rest in another state with a spatial interface or front between these regions), which can lead to a different tipping behaviour. In particular, in these systems a tipping point might lead only to a slight restructuring of the system or to a partial tipping of the full (sub)system, in which only part of the spatial domain undergoes reorganization, limiting the impact of these events on the system’s functioning.

Projections of the Transient State-Dependency of Climate Feedbacks
Mathematical Institute, Leiden University

Abstract
When the climate system is forced, for example, by the emission of greenhouse gases, it responds on multiple time scales. As temperatures rise, feedback processes might intensify or weaken. For instance, when ice melts due to increased temperatures, less solar radiation gets reflected back to outer space. Such state dependencies cannot be fully captured with common linear regression techniques that relate feedback strengths linearly to changes in the global mean temperature. Hence, transient changes are difficult to track and it becomes easy to underestimate future warming this way. In this talk, I present a multivariate and spatial framework that facilitates the dissection of climate feedbacks over time scales. Using this framework, information on the composition of projected transient future climates and feedback strengths can be obtained. The new framework is illustrated using the Community Earth System Model version 2.

Tipping in spatially extended systems
seminar PDE and Applications, TU Delft

Abstract
In the current Anthropocene, there is a need to better understand the catastrophic effects that climate and land-use change may have on ecosystems, earth system components and the whole Earth system. The concept of tipping points and critical transitions contributes to this understanding. Tipping occurs in a system when it is forced outside the basin of attraction of the original equilibrium, resulting in a critical transition to an alternative, often less-desirable, stable state. Many climate subsystems are thought to be susceptible to tipping -- such as the Amazonian rainforest, vegetation in semi-arid regions, cloud formation, turbidity in shallow lakes, ocean and atmospheric circulation, ice sheets and the Earth as a whole.

The general belief and intuition, based on simple conceptual models of tipping elements (i.e. ordinary differential equations), is that tipping leads to reorganization of the full (sub)system. In this talk, I will explore tipping in conceptual, but spatially extended, and potentially spatially heterogeneous, models (i.e. partial differential equations). In these spatially explicit models, additional stable states can emerge that are not uniform in space, such as Turing patterns and coexistence states (part of the domain in one state, the rest in another state with a spatial interface or front between these regions), which can lead to a different tipping behaviour. In particular, in these systems a tipping point might lead only to a slight restructuring of the system or to a partial tipping of the full (sub)system, in which only part of the spatial domain undergoes reorganization, limiting the impact of these events on the system’s functioning.

Projections of the Transient State-Dependency of Climate Feedbacks
TiPES Webinar

Abstract
When the climate system is forced, for example, by the emission of greenhouse gases, it responds on multiple time scales. As temperatures rise, feedback processes might intensify or weaken. For instance, when ice melts due to increased temperatures, less solar radiation gets reflected back to outer space. Such state dependencies cannot be fully captured with common linear regression techniques that relate feedback strengths linearly to changes in the global mean temperature. Hence, transient changes are difficult to track and it becomes easy to underestimate future warming this way. In this talk, I present a multivariate and spatial framework that facilitates the dissection of climate feedbacks over time scales. Using this framework, information on the composition of projected transient future climates and feedback strengths can be obtained. The new framework is illustrated using the Community Earth System Model version 2.

Behaviour of self-organised, large-scale vegetation patterns
DynamicsDays2021-XL

Abstract
As a response to climatic changes, many ecosystems self-organize into large-scale spatial patterns - for example, vegetation bands or patches emerging in the process of desertification. In mathematical models (singularly perturbed reaction-diffusion equations with parameters that may vary in time and space) these patterns present themselves as interacting localized structures (e.g. pulses). In this talk, I explain how the dynamics of these can be analyzed via (geometric singular) perturbation theory and numerical simulations. I will describe how their response to further environmental change is a combination of slow (migratory) pattern rearrangement (on a \(N\)-dimensional manifold \(\mathcal{M}_N\) ) and fast pattern-to-pattern transitions (from one manifold \(\mathcal{M}_N\) to another \(\mathcal{M}_M\), with \(M < N\)). This leads to a framework of interlinked phase portraits that describes the location (and possible annihilation) of the localized structures over time. Using this framework, I will indicate the effect ground topography can have on movement and stability of vegetation patterns. Furthermore, I will also highlight the differences between small and large pattern transitions and describe the dependency on the rate of climatic change: slow change leads to sporadic, large transitions, whereas fast change causes a rapid sequence of smaller transitions.

The Effect of Climate Change on the Resilience of Ecosystems with Adaptive Spatial Pattern Formation
SIAM Conference on Applications of Dynamical Systems

Abstract
In a rapidly changing world, quantifying ecosystem resilience is an important challenge. Historically, resilience has been defined via models that do not take spatial effects into account. These systems can only adapt via uniform adjustments. In reality, however, the response is not necessarily uniform, and can lead to the formation of (self-organised) spatial patterns - typically localised vegetation patches. Classical measures of resilience cannot capture the emerging dynamics in spatially self-organised systems, including transitions between patterned states that have limited impact on ecosystem structure and productivity. We present a framework of interlinked phase portraits that appropriately quantifies the resilience of patterned states, which depends on the number of patches, the distances between them and environmental conditions. We show how classical resilience concepts fail to distinguish between small and large pattern transitions, and find that the variance in interpatch distances provides a suitable indicator for the type of imminent transition. Subsequently, we describe the dependency of ecosystem degradation based on the rate of climatic change: slow change leads to sporadic, large transitions, whereas fast change causes a rapid sequence of smaller transitions. Finally, we discuss how pre-emptive removal of patches can minimise productivity losses during pattern transitions, constituting a viable conservation strategy.

Multivariate Estimations of Equilibrium Climate Sensitivity from Short Transient Warming Simulations
EGU 2021

Abstract
One of the most used metrics to gauge the effects of climate change is the equilibrium climate sensitivity, defined as the long-term (equilibrium) temperature increase resulting from instantaneous doubling of atmospheric CO2. Since global climate models cannot be fully equilibrated in practice, extrapolation techniques are used to estimate the equilibrium state from transient warming simulations. Because of the abundance of climate feedbacks – spanning a wide range of temporal scales – it is hard to extract long-term behaviour from short-time series; predominantly used techniques are only capable of detecting the single most dominant eigenmode, thus hampering their ability to give accurate long-term estimates. Here, we present an extension to those methods by incorporating data from multiple observables in a multi-component linear regression model. This way, not only the dominant but also the next-dominant eigenmodes of the climate system are captured, leading to better long-term estimates from short, non-equilibrated time series.

Multivariate Climate Projections: More Accurate Equilibrium Estimations & Evolution of Climate Feedbacks
Minnesota Dynamical Systems Seminar

Abstract
When the climate system is forced by e.g. changes in atmospheric CO2, it responds to this change on multiple time scales, showing responses on time scales ranging from very short to very long. It is clear that the behavior over these time scales can be very different: for instance, as ice melts, the ice-albedo feedback becomes less and less important. Predominantly used climate projection methods, however, typically do not adequately take such state changes into account and are univariate: they only consider the global mean surface temperature -- assuming everything else is just linearly correlated to that. In this talk, I will show multivariate estimation techniques that are capable of tracking these state changes by incorporating additional observables into the analysis directly. This has two important advantages. First, such methods are better equipped to provide projections for the longer time scales (for instance, estimations of equilibrium climate sensitivity). Second, it makes it possible to estimate other observables directly -- without making assumptions on their relation to the global mean surface temperature -- which leads to better quantitative insights in how precisely the climate will change in the future (for instance, how climate feedback processes might change over time).

Multivariate Estimations of Equilibrium Climate Sensitivity from Short Transient Warming Simulations
NAC (Nederlands Aardwetenschappelijk Congres)

Abstract
One of the most used metrics to gauge the effects of climate change is the equilibrium climate sensitivity, defined as the long-term (equilibrium) temperature increase resulting from instantaneous doubling of atmospheric CO2. Since global climate models cannot be fully equilibrated in practice, extrapolation techniques are used to estimate the equilibrium state from transient warming simulations. Because of the abundance of climate feedbacks - spanning a wide range of temporal scales - it is hard to extract long-term behaviour from short-time series; predominantly used techniques are only capable of detecting the single most dominant eigenmode, thus hampering their ability to give accurate long-term estimates. Here, we present an extension to those methods by incorporating data from multiple observables in a multi-component linear regression model. This way, not only the dominant but also the next-dominant eigenmodes of the climate system are captured, leading to better long-term estimates from short, non-equilibrated time series.

Multivariate Estimations of Equilibrium Climate Sensitivity
Mathematical Institute, Leiden University

Abstract
One of the most used metrics to gauge the effects of climate change is the equilibrium climate sensitivity, defined as the long-term (equilibrium) temperature increase resulting from instantaneous doubling of atmospheric CO2. Since global climate models cannot be fully equilibrated in practice, extrapolation techniques are used to estimate the equilibrium state from transient warming simulations. Because of the abundance of climate feedbacks - spanning a wide range of temporal scales - it is hard to extract long-term behaviour from short-time series; predominantly used techniques are only capable of detecting the single most dominant eigenmode, thus hampering their ability to give accurate long-term estimates. Here, we present an extension to those methods by incorporating data from multiple observables in a multi-component linear regression model. This way, not only the dominant but also the next-dominant eigenmodes of the climate system are captured, leading to better long-term estimates from short, non-equilibrated time series.

Climate sensitivity estimation using linear system fit: extending the Gregory method
TiPES webinar

Abstract
One of the most used metrics to track the effects of climate change is the equilibrium climate sensitivity, formally defined as the long-term (equilibrium) temperature increase that results from an instantaneous doubling of atmospheric CO2. Since global climate models cannot be fully equilibrated, predictive techniques have been developed that estimate the equilibrium state from transient warming simulations. Because of the abundance of climate feedbacks -- that span a wide range of spatial and temporal scales -- it is hard to predict long-term behaviour from short time series; many of the predominantly used techniques, including the often used technique by Gregory et al (2004), are only capable of detecting the most dominant feedback, thus hampering their ability to give accurate long-term predictions. In this presentation, I will present work-in-progress on an extension to the "Gregory method", in which data from additional observables (i.e. effective global albedo and emissivity) is used to fit a linear (multi-component) system. This way, not only the dominant but also the next dominant dynamics of the climate system can be captured, which can lead to better predictions for the equilibrium climate sensitivity from shorter time series.

Kantelpunten in het klimaat: is twee graden teveel? [in Dutch]
KWG Wintersymposium (Academiegebouw, Universiteit Utrecht)

Abstract
De aarde warmt op; vanaf de industrialisatie is de gemiddelde temperatuur op aarde toegenomen (met een tempo dat erg snel is voor klimatologische begrippen) en is er sprake van klimaatverandering. Over de gevolgen hiervan wordt al meer dan een eeuw gespeculeerd en deze worden met het jaar concreter. Een aantal voorbeelden uit 2019: extreme droogte, extreme neerslag met overstromingen, toename in hoeveelheid en intensiteit van bosbranden, smeltende ijskappen, en heftigere stormen. Om deze negatieve gevolgen te beperken zijn er internationaal afspraken gemaakt om de opwarming van de aarde te beteugelen. Centraal staat hierin de doelstelling om deze opwarming te beperken tot twee graden Celsius (ten opzichte van het pre-industriële tijdperk). Op het moment is het echter nog onzeker of deze afspraken wel genoeg zijn; met andere woorden, misschien is twee graden wel te veel.

Deze onzekerheid komt voort uit de complexiteit van het klimaatsysteem. De gevolgen van klimaatverandering zorgen zelf namelijk weer voor een verdere verandering aan het klimaat. Als bijvoorbeeld het ijs op aarde smelt, zal er minder zonlicht weerkaatst worden en wordt het dus nóg warmer. Meer technisch gesproken: het klimaat is een niet-lineair dynamisch systeem. Tijdens deze voordracht wordt uiteengezet hoe dergelijke systemen wiskundig benaderd worden. In het bijzonder wordt stilgestaan bij het aanwezig zijn van zogenoemde kantelpunten in deze systemen: situaties wanneer een ogenschijnlijk kleine verandering (bijvoorbeeld een paar graden) plots toch drastische effecten heeft op de toestand van het systeem (bijvoorbeeld het klimaat). Aan de hand van een aantal relatief simpele modellen wordt getoond hoe wiskunde centraal staat in het begrijpen van het klimaatsysteem, maar ook waarom het zo moeilijk is om een antwoord te geven op de vraag of twee graden te veel is.

Behaviour of self-organised patterns in systems with varying parameters
Delft Software Days 2019 (Deltares)

Abstract
N/A

Behaviour of self-organised vegetation patterns in dryland ecosystems
Theoretical Biology, Utrecht University

Abstract
N/A

Behaviour of self-organised vegetation patterns in dryland ecosystems
Amsterdam-Leiden seminar

Abstract
Vast, often populated, areas in dryland ecosystems face the dangers of desertification. Loosely speaking, desertification is the process in which a relatively dry region loses its vegetation - typically as an effect of climate change. As an important step in this process, the lack of resources forces the vegetation to organise itself into large-scale patterns. The behaviour of these patterns can be analysed using (conceptual) reaction-(advection)-diffusion models, in which these patterns present themselves as localized structures (e.g. as pulse solution). In this talk, first I will present the results of a comparison between conceptual model and real vegetation pattern characteristics. Subsequently, I will explain how the found multistability leads to novel adaptation mechanisms, which can be understood via a mathematical analysis of the dynamics of (disappearing) semi-strong interacting pulses in an ecosystem model with parameters that (may) vary in time and space

Multistability of model and real dryland ecosystems through spatial self-organization
Netherlands Cancer Institute (NKI)

Abstract
N/A

Minimizing biomass loss for banded vegetation in dryland ecosystems
Yerseke/Leiden meeting: Emergent patterns – from field to formulae, Leiden

Abstract
Vast, often populated, areas in dryland ecosystems face the dangers of desertification. As an important step in this process, the lack of resources forces the vegetation in these regions to organise itself in large-scale patterns, such as banded vegetation patterns. Under continued drought, more and more vegetation bands will disappear. The central question to answer is how to minimize biomass loss under these worsening climatological circumstances. In this talk, I will give a summary of a recent mathematical study on banded vegetation patterns in a simple dryland ecosystem model that can help to shed light on this issue. Moreover, I present preliminary results of numerical simulations that give insight in several possible vegetation maintenance strategies and their short-term and long-term advantages and disadvantages.

Modelling honey bees in winter
MPE/NL Meeting Fall 2018, Amsterdam

Abstract
Thermoregulation in honey bee colonies during winter is thought to be self-organised. We added mortality of individual bees to an existing model of thermoregulation to account for elevated losses of bees that are reported worldwide. The aim of analysis is to obtain a better fundamental understanding of the consequences of honey bee mortality during winter. This model resembles the well-known Keller-Segel model. In contrast to the often studied Keller-Segel models, our model includes a chemotactic coefficient of which the sign can change as honey bees have a preferred temperature: when the local temperature is too low, they move towards higher temperatures, whereas the opposite is true for too high temperatures. Our study shows that we can distinguish two states of the colony: one in which the colony size is above a certain critical number of bees in which the bees can keep the core temperature of the colony above the threshold temperature, and one in which the core temperature drops below the critical threshold and the mortality of the bees increases dramatically, leading to a sudden death of the colony. This model behaviour may explain the globally observed honey bee colony losses during winter.

Comparison of model and real dryland ecosystems suggests high adaptiveness of vegetation patterns
MPE/NL Meeting Spring 2018, Utrecht

Abstract
Today, an increasing amount of vegetation patterns in semi-arid climates face the dangers of desertification. Since the availability of aerial photography in the 1940s, it is known that vegetation in these regions forms patterns when water becomes more scarce. Many models have been created that try to explain and describe the existence, creation and disappearance of these patterns. However, results of these theoretical studies are rarely compared to reality - and comparisons often only consider the visual appearance. Nowadays, data about wavenumber, biomass and migration speed of vegetation patterns becomes more readily available. Therefore more thorough comparisons are possible only now. In this talk, I show that this new data aligns well with predictions of reaction-advection-diffusion models. Furthermore, I discuss why this suggests that vegetation patterns are more resilient and more adaptive than is often believed.

Wide distribution of regular pattern wavenumbers in model and real dryland ecosystems
Netherlands Annual Ecology Meeting 2018, Lunteren

Abstract
The availability of aerial photography around the 1940s led to the discovery of vegetation patterns in semi-arid climates. Since then many theoretical models have been created to explain and describe these patterns. Studies of these models required the use of advanced mathematics and physics behind fluid dynamics. However, the results of these studies were rarely compared to reality - and comparisons often were only visual. Nowadays, data about vegetation patterns becomes more readily available and thorough comparisons are therefore only now possible. In this talk, the theoretical predictions based on reaction-(advection)-diffusion models will be explained and compared to data of vegetation patterns in Somaliland. The similarities between the two show an important spread in a wavenumbers of these vegetation patterns. Moreover, this observation suggest multistability of vegetation patterns, which indicates that patterns in semi-arid climates might be more resilient than is often believed.

Pulse solutions in an extended-Klausmeier model with spatially varying coefficients
Groups Meeting, Bremen

Abstract
N/A

Introducing Topographical Influences in the Extended-Klausmeier Vegetation Model
2017 SIAM Conference on Dynamical Systems

Abstract
Today, an increasing amount of vegetation patterns in semi-arid climates face the dangers of desertification. To understand the driving mechanics behind this effect many ecosystem models have been created over the last years - both very simplistic ones and very realistic ones. The current consensus indicates the importance of water availability for the survivability (and movement) of vegetation. In turn the water availability is greatly influenced by the topography.

Often, simple models ignore the topographical details whereas advanced models can only be studied by means of numerical PDE simulations. In this talk, we present one way to add topographical effects in a simplified ecosystem model (extended-Klausmeier) that results in a heterogeneous PDE that we can still study analytically for some cases. Specifically we study the topographical effects on localized vegetation pulses, i.e. one-dimensional patches. This leads to new observations, including pulses that move downhill.

Adaptive Semi-Strong Pulse Interactions
NDNS+ PhD-Days 2017

Abstract
N/A

Adaptive Semi-Strong Pulse Interactions
NDNS+ PhD-Days 2016

Abstract
N/A

Adaptive Semi-Strong Pulse Interactions
MPE/NL Intro Meeting

Abstract
N/A

Adaptive Semi-Strong Pulse Interactions
NDNS+ PhD-Days 2015

Abstract
N/A

Posters

Projections of the Transient State-Dependency of Climate Feedbacks
US CLIVAR: The pattern Effect: Coupling of SST patterns, Radiative Feedbacks, and Climate Sensitivity Workshop
Not one single tipping point, but a cascade of smaller transitions in patterned ecosystems
TiPES kickoff meeting

Teaching

Lecturer

2025/26 - Block 2 Numerieke Methoden voor Fysici en astronomen
2025/26 - Block 1 Infinitesimaalrekening 2
2025 - Block 1 Mathematical Modelling using ODEs and PDEs
2024/25 - Block 3 Introduction to Complex Systems
2024/25 - Block 2 Numerieke Methoden voor Fysici en astronomen
2024/25 - Block 2 Infinitesimaalrekening 2
2024 - Block 1 Mathematical Modelling using ODEs and PDEs
2024 - Spring Introduction to Complex Systems
2024 - Spring Probability and Networks at University College Utrecht
2023 - Fall Numerieke Methoden voor Fysici en astronomen
2023 - Fall Mathematical Modelling using ODEs and PDEs
2023 - Spring Introduction to Complex Systems
2023 - Spring Probability and Networks at University College Utrecht
2022 - Summer Coordinator of the Summer School 'Introduction to Complex Systems'
2021 - Summer Coordinator of the Summer School 'Introduction to Complex Systems'
2018 - Spring Mathematical Modelling at Leiden University College

Teaching Assistent

2018 - Fall Gewone Differentiaalvergelijkingen (Ordinary Differential Equations)
2017 - Fall Gewone Differentiaalvergelijkingen (Ordinary Differential Equations)
2017 - Spring Nonlinear Waves
2017 - Spring Partial Differential Equations
2016 - Fall Gewone Differentiaalvergelijkingen (Ordinary Differential Equations)
2016 - Spring Wiskundige Methoden voor Natuurkunde (Mathematical Methods for Physics)
2015 - Fall Analyse3NA (ODEs and Complex Analysis for Physics)
2015 - Spring Wiskundige Methoden voor Natuurkunde (Mathematical Methods for Physics)
2014 - Fall Statistics for Life Science and Technology students
2012 - Fall Calculus for Bio Pharmaceutical Sciences students
2012 - Fall Wiskunde Aansluiting (Mathematical Crash-Course for first year Physics students)

Supervised students

2024-'25 Melle Versluis (MSc Mathematics) Thesis 'Assessing the impact of Atlantic Meridional Overturning Circulation collapse on the Amazon rainforest.'
2024-'25 Rita Mak (MSc Mathematics) Thesis 'Self-organisation of ecosystem engineers on different time scales'
2025 Niels van Dijk (BSc Mathematics) Thesis 'The Daisyworld System'
2025 Marijke Veneklaas (BSc Mathematics) Thesis 'Data-Driven Discovery of Stochastic Dynamical Systems through Ensemble-SINDy Methods'
2024-'25 Anne Bastiaansen (BSc Mathematics) Thesis 'Bifurcation Analysis in Global Energy Balance Models'
2024-'25 Sacha Schenk (BSc Physics) Thesis 'Geoengineering Strategy Optimization for Global Temperature Regulation using a Latitudinal Energy Balance Model'
2024 Margriet Spoorenberg (MSc Mathematics) Thesis 'Pattern Formation on Progressively less Regular Networks'
2024 Salle Vonhof (BSc Mathematics + Physics) Thesis 'Using different linear response theory methods to predict the outcome of a climate model'
2023 Weronika Gajda (MSc AI) Research Internship on 'The usage of Convolutional Neural Networks and state-of-the-art vegetation modelling software for forest species recognition in remote sensing data.'
2023 Nile Ansotegi Arrien (BSc Mathematics) Thesis 'Reaction-Diffusion equations and Turing patterns'
2023 Brenda Buskens (BSc Mathematics) Thesis 'Exploring Linear Response Theory'
2021-'22 David Hokken (MSc student Climate Physics) Thesis 'Tipping points in a conceptual model of AMOC-sea ice interactions'
2021 Joey Richardson & Frank Schippers Project on 1D Global Energy Budget Models for course SOAC (Simulation of Ocean, Atmsophere & Climate)
2021 Edoardo Bellincioni & Franka Jesse Project `Vegetation patterns in the Klausmeier model' for course SOAC (Simulation of Ocean, Atmosphere & Climate)
2020-2021 Manousos Theodosiou & Mieka Driessen Project on 1D Global Energy Budget Models for course SOAC (Simulation of Ocean, Atmsophere & Climate)
2020 David Hokken & Jelle Soons Project `Vegetation patterns in the Klausmeier model' for course SOAC (Simulation of Ocean, Atmosphere & Climate)
2019 Lorette Coremans (BSc student Mathematics) Thesis 'Beweging van pulsen in een Schnakenberg model'
2018 Marco Wolters (BSc student Mathematics) Thesis 'Beweging van vegetatiepatronen'

Supervised PhD candidates

2025-... Chiara Stanchieri AMOC-Amazone interactions (co supervisor: Henk Dijkstra; other supervisors: Max Rietkerk, Arie Staal)
2025-... Kobe de Maeyer AMOC-Amazone interactions (main supervisor: Arie Staal; promotors: Max Rietkerk, Henk Dijkstra)
2025-... Aurora Faure Ragani Resilience optimisation in spatially extended systems (promotors: Jason Frank, Henk Dijkstra)
2023-... Paul Sander Navigating Early Warning Systems: Bridging Gaps with Spatial Coherence (promotors: Jason Frank, Anna von der Heydt)
2023-... Fleur Slegers Dynamic extensions of Maximum Entropy Formalism (main supervisor: Edwin Pos; promotors: Jason Frank)
2022-... Sjoerd Terpstra Theory of coupled climate tipping elements (main supervisor: Anna von der Heydt; other promotor: Henk Dijkstra)
2018-... David Kok Existence and stability of stripes through the transition from fast homoclinic to double heteroclinic. (main supervisor: Arjen Doelman)

Press coverage of research & Outreach

English

Global heating may be fast and sudden—and current climate models don’t predict it
article in Advanced Science News by Patricia Contreras Tejada
Tipping points complicate the evaluation of complex climate models
press release
Climate tipping might not always be disastrous
press release
The TiPES Podcast - New Study: Tipping might be avoided
Podcast interview by Hendrik Praetorius
Climate change tipping points: back to the drawing table
press release
Spatial Patterning Increases Ecosystem Resilience
SIAM News blog article
New method improves long-term climate change projections
EU CORDIS
New Technique to Estimate Climate Sensitivity
AGU Editor's Highlight
A new method reduces uncertainties in computer model estimations of climate change over thousands of years
TiPES press release
Exploring the Dynamics of Honeybee Mortality and Colony Collapse in Winter
SIAM News
Mathematics as weapon against desertification
Leiden University press release

Dutch

Zijn er kantelpunten in het klimaat?
spreker tijdens Studium Generale
Zijn er kantelpunten in het klimaat?
spreker op Betweter Festival 2023
Kantelpunten door klimaatverandering: terug naar de tekentafel
persbericht
Klimaatwiskunde
artikel in Nieuw Archief voor Wiskunde (met Kaj-Ivar van der Wijst)
De Fascinatievolger deel 6: Mathematics of Planet Earth NL-dag
Podcast interview door Judith Lengkeek
Vegetatie organiseert zichzelf om droogte te weerstaan
Nemo Kennislink (auteur: Arnout Jaspers)
Wiskunde als wapen tegen woestijnvorming
Universiteit Leiden persbericht

Other

Grants and awards

NWO Open M1 grant for 1 PhD Student 'Resilience optimisation in natural systems'
2024
Horizon grant 'ClimTip' - Understanding and Assessing Climte Tipping Points
2023
C. J. Kok Jury Award best PhD thesis of the Faculty of Science of Leiden University of 2019
2019
SIAM Student Travel Award
2017

Organisation

Minitutorial at SIAM DS23 'Spatial Patterns in Nature: An Entry-Level Introduction to Their Emergence and Dynamics'
14 May 2023
Minisymposium at SIAM DS23 'Tipping Points in Natural Systems; Theory and Applications'
14 May 2023
CCSS (Centre for Complex System Studies) Summer School 2022
August 2022
TiPES Friday Morning Online Gatherings
September 2021 - September 2022
CCSS (Centre for Complex System Studies) Summer School 2021
August 2021
General Assembly for the TiPES project
7 June 2021 - 11 June 2021
Analysis Seminar Leiden
2017-2019
Leiden-Yerseke-Utrecht mini-symposia `Emergent patterns – from field to formulae'
25 January 2019, 5 April 2019
Mathematical Ecology mini-symposium
8 February 2016

Conferences, Workshops

2024 10-14 June Equadiff Karlstad, SE
2024 6-8 March ClimTip kickoff meeting Munich, DE
2023 19-22 June SIAM Conference on Mathematical & Computational Issues in the Geosciences Bergen, NO
2023 14-18 May SIAM Conference on Applications of Dynamical Systems Portland, US
2023 11-12 April Nederlands Mathematisch Congres (NMC) Utrecht, NL
2022 10-14 October Tipping points and understanding EO data needs for a Tipping Element Model Intercomparion Project (TipMIP) ISSI Bern, Bern, CH
2022 13-16 September TiPES Dartington Workshop on Tipping Points in the Earth System Dartington Hall, Devon, UK
2022 12 September Tipping Points: from climate crisis to positive transformation Exeter, UK
2022 5-6 September NAC 2022 Utrecht, NL
2022 11-15 July SIAM Conferences MPE22, LS22, ED22 & AN22 Pittsburgh, USA / online
2022 29-30 June Modern Mathematics for Complex Systems London, UK / online
2022 13-17 June MPDEE22 Torino, IT / online
2022 23-27 May EGU22 Vienna, AT
2022 10-13 May US CLIVAR: The pattern Effect: Coupling of SST patterns, Radiative Feedbacks, and Climate Sensitivity Workshop Boulder, USA / online
2022 28-29 April Critical Earth Workshop on rare events Berge en Dal, NL
2022 8-9 April Nationale Wiskundedagen Noordwijkerhout, NL
2022 4 March Workshop on 'Challenges and new directions in risk analysis, decision, making and policy advice for climate change' (online)
2021 3 December Tipping Cascades Workshop (online)
2021 20 October - 22 October BBOS Autumn Symposium 2021 Soesterberg, NL
2021 13 October Workshop on Early Warning Signs for Abrupt Transitions (online)
2021 6 September - 9 September ICMS workshop MoDis - Modelling Diffusive Systems: Theory & Biological Applications (online)
2021 23 August - 27 August Dynamics Days 2021 online / Nice (FR)
2021 5 July Nonautonomous dynamical systems: from theory to applications online / Exeter (UK)
2021 7 June - 11 June General Asssembly for the TiPES project (online)
2021 23 May - 27 May SIAM Conference on Applications of Dynamical Systems (online)
2021 19 April - 30 April vEGU21 (online)
2021 8 April - 9 April Nederlands Aardwetenschappelijk Congres (NAC) (online)
2021 25 January - 29 January Linear Response: Rigorous Results and Applications (online / Bernoulli Center)
2020 23 November - 26 November Workshop Emergent Constraints & Tipping Points (online)
2020 24 August - 27 August Dynamics Days Digitial (online)
2020 29 July - 31 July Workshop on Critical Transitions in Complex Systems 2020 (online)
2020 12 March Nederlands Aardwetenschappelijk Congres (NAC) Utrecht (NL)
2019 16 October - 19 October TiPES kickoff meeting Paris (FR)
2019 8 July - 12 July Equadiff Leiden (NL)
2019 5 April Leiden-Yerseke-Utrecht mini-symposia `Emergent patterns – from field to formulae' Yerseke (NL)
2019 25 January Leiden-Yerseke-Utrecht mini-symposia `Emergent patterns – from field to formulae' Leiden (NL)
2018 8 November MPE/NL Meeting 'Pattern Formation' Amsterdam (NL)
2018 29 August Mathematical Biology Day Utrecht (NL)
2018 25 and 26 June NDNS+ Workshop Twente (NL)
2018 9 March MPE/NL Spring Meeting 'Statistical methods for dynamical systems' Utrecht (NL)
2018 13 and 14 February Netherlands Annual Ecology Meeting 2018 Lunteren (NL)
2017 27 September Groups Meeting Bremen (DE)
2017 10 - 14 July Lorentz Workshop 'The Future of Singular Perturbations' Leiden (NL)
2017 12 and 13 June NDNS+ Workshop Twente (NL)
2017 21 - 25 May SIAM Conference on Applications of Dynamical Systems Snowbird (US)
2017 20 and 21 April NDNS+ PhD Days Lunteren (NL)
2017 17 January Research Workshop with Ecology Utrecht (NL)
2016 20 and 21 September Mini-course on Auto and Pde2Path Bremen (DE)
2016 5 - 9 September CRITICS Workshop - Critical Transitions in Complex Systems: Mathematical theory and applications Kulhuse (DK)
2016 28 August - 4 September CRITICS Summer School Kulhuse (DK)
2016 4 and 5 July NDNS+ Workshop Twente (NL)
2016 21 and 22 April NDNS+ PhD Days Lunteren (NL)
2016 20 January MPE/NL Kickoff Meeting Amsterdam (NL)
2015 23 and 24 April NDNS+ PhD Days Lunteren (NL)